1. 簡介
新型潔凈滅火劑全氟己酮是一種在常溫常壓下無色、無嗅、透明、絕緣的液體,具有安全、環保高效的滅火性能,是哈龍和氟化氫類滅火劑的優良替代品。全氟己酮在常溫下容易汽化蒸發熱是水的1/25,蒸汽壓力為水的12倍,這些性質使它易于汽化并以氣態存在,依靠吸熱達到滅火的效果。
作為潔凈滅火劑,全氟己酮不含固體顆粒、油脂和氯溴等破壞臭氧的成分,釋放后不留下殘余物,能在常壓儲罐保存,運輸方便。
2. 主要技術參數


5. 主要部件
5.1 柜體
采用優質薄鋼板加工,拼裝結構,表面噴涂防腐處理,外觀無焊接、無螺釘,美觀大方、堅固耐用。
5.2 儲存裝置
(1) 用途。用于儲存全氟己酮滅火劑,具有封存、釋放、充裝、超壓泄放、壓力顯示等功能。
(2) 結構。由容器閥、虹吸管、儲存容器組成。
儲存容器: 為可重復充裝的紅色環氧漆鋼質焊接容器 。
電磁容器閥: 由閥體、電磁驅動裝置、活塞、壓力表、泄壓裝置等組成,接上虹吸管后安裝在儲存容器瓶口上,可電磁啟動開啟容器閥釋放滅火劑。
5.3 壓力信號器
(1) 用途。安裝于主管路上,用于滅火劑釋放后將信號反饋至滅火控制器,再由滅火控制器點亮噴放門燈及發出聯動信號。
(2) 結構。由底座、外殼、鎖帽、信號引線、活塞、微動開關等組成。外殼及活塞的材質為銅合金。
5.4 噴頭
(1) 用途。安裝于管路的末端,用于按設計要求均勻的霧化噴灑滅火劑。
(2) 結構。結構已優化設計,能將全氟己酮滅火劑充分霧化均勻噴灑,材質為銅合金。
6. 安裝、調試
6.1 安裝
6.1.1 準備工作
安裝前應先確定滅火裝置的放置方位,原則是應方便安裝、維護,必要時應校核地板的荷載。
6.1.2 安裝柜體
注意要把電氣控制線經柜體下部或上部的小孔穿入柜體,并應使用防護套管以免損傷絕緣導線。柜體內底板的四角均設有調整螺栓,用于調整柜體水平穩固地放置于地板上。
6.1.3 儲存裝置安裝
先把出口彎頭緊固在容器閥的出口上,并使彎頭的出口垂直向上。然后小心把儲存裝置搬進柜內,可使用短鋼管作滾軸把儲存裝置推進柜體內,注意不要損壞柜體下方的鋁合金型材。
6.1.4 管路安裝
管路及管件的連接均在出廠前安裝過,如圖所示安裝即可,注意使管路的出口對準柜體面板的噴頭開孔。
6.1.5 噴頭安裝
從柜體前穿過面板對準管路出口裝上噴頭,可用一個螺絲刀插入噴頭的小孔來緊固噴頭。
6.1.6 儲存裝置固定
柜體內中部的薄鋼條是用來固定儲存鋼瓶卡在柜體上的。
6.2 調試
6.2.1 儲存壓力檢查
儲存裝置出廠前已把壓力表開關關閉,壓力表應無壓力顯示。如圖所示用扳手逆時針松開1~2圈,壓力表馬上顯示儲存壓力,指針應處于表盤的綠區。安裝定位后,壓力表開關無須關上。調整壓力表使指針正對上方。
6.2.2 電磁鐵動作檢查
在試驗電磁鐵的動作性能時,應小心從容器閥上卸下電磁鐵,此時鐵芯便因失去支撐而下落,此狀態下鐵芯已是處于動作位置。因此試驗電磁鐵時,應倒置電磁鐵以使鐵芯復位,然后平放電磁鐵,再向電磁鐵里插入一個作位置參考的小棒,向電磁鐵接通不低于18V的直流電(容量不小于1.5A),鐵芯將馬上推動小棒沖出電磁鐵。使用小棒還可以測量鐵芯的行程,以檢驗閘刀能否到達并有余量刺穿膜片。
6.2.3 安全檔片
安全檔片是為了防止在運輸、安裝、調試過程中因碰撞、震動使閘刀誤動作。在完成電磁鐵的動作試驗并把電磁鐵歸位后、投入使用前,必須卸下檔片,再緊固電磁鐵的四個固定螺釘,否則容器閥將不能打開。檔片可放在柜內一邊,以便移動瓶組時重新裝上。
6.2.4 噴放反饋信號試驗
壓力信號器的兩條引線不分極性,短接即可模擬噴放反饋信號。
7. 操作、維護
7.1 操作
柜式全氟己酮滅火系統具有自動、手動二種啟動方式。
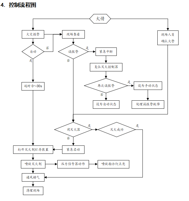
7.1.1自動狀態下,若防護區發生有煙霧(或溫度上升),該防護區的感煙(或感溫)火災探測器動作并向氣體滅火控制器送入一個單一火警信號,氣體滅火控制器即進入單一火警狀態,同時驅動消防警鈴(或聲光報警器)發出單一火災報警信號,此時不會發出啟動滅火系統的控制信號。隨著該防護區火災的蔓延,溫度持續上升(或煙霧增大),另一回路的感溫(或感煙)火災探測器動作,向氣體滅火控制器送入另一個單一火警信號,氣體滅火控制器立即確認發生火災,同時發出復合火災報警信號及聯動信號(關閉空調、送排風裝置和防火閥、防火門、防火卷簾等)。經過30秒時間的延時,氣體滅火控制器輸出信號啟動滅火裝置,滅火劑施放到該防護區實施滅火。氣體滅火控制器接收到壓力信號器的反饋信號后顯亮防護區門外的放氣指示燈,提醒工作人員在通風排氣前不要進入。
5.1.2 手動狀態下,氣體滅火控制器在火災發生時只發出火災報警信號而不發出聯動信號和啟動信號。值班人員應馬上趕赴現場,確認火警后按下氣體滅火控制器面板上的或現場的“緊急啟動”按鈕可馬上啟動滅火系統,同時發出聯動信號(關閉空調、送排風裝置和防火閥、防火門、防火卷簾等)。在氣體滅火控制器發出啟動信號輸出前,按下氣體滅火控制器面板上或現場的“緊急停止”按鈕,滅火裝置將不會啟動。
7.2 維護
7.2.1 日常維護
1)氣體滅火系統應由經過專門培訓,并經考試合格的專人負責定期檢查和維護。
2)每月應對氣體滅火系統進行兩次檢查,檢查內容及要求應符合下列規定:
(1) 對滅火劑貯存容器、電磁驅動裝置、管路與噴頭等全部系統組件進行外觀檢查。系統組件應無碰撞變形及其他機械性損傷,表面應無銹蝕,保護涂層應完好,銘牌應清晰, 手動操作裝置的防護罩、鉛封和安全標志應完整。
(2) 儲存裝置的壓力表的指針應在表盤的綠區,低于綠區應及時補壓或通知本公司。
7.2.2 每年應對氣體滅火系統進行兩次全面檢查,檢查內容和要求除按月檢規定的檢查外,尚應符合下列規定:
(1) 防護區的開口情況、防護區的用途及可燃物的種類、數量、分布情況,應符合設計規定。
(2) 儲存裝置柜內的設備、管路和支、吊架的固定情況,應無松動。
(3) 各噴頭孔口,應無堵塞。
(4) 進行一次模擬自動啟動試驗,如有不合格項目,則應重新進行調試。
7.2.3每五年對系統和儲存裝置、閥件、管道進行一次全面檢查維修,包括強度試驗、密封性試驗、動作試驗等,更換密封件、膜片及其他易損件等。
7.2.4 補壓
(1)卸下壓力表。必須先順時針旋緊壓力表開關的六角螺栓,再逆時針旋轉壓力表即可。
(2)接上氣源。氣源應采用合格的工業用氮氣,接口與壓力表接口相同即外螺紋M12×1。
(3)充氣及壓力監視。氣源連接到儲存裝置的連接管應設開關閥門及壓力顯示裝置。緊固連接管各連接部位并檢查無異后,先打開儲存裝置容器閥上的壓力開關,再緩慢打開開關閥門并密切注意壓力顯示裝置的反映情況。至壓力緩慢升高到2.6Mpa即可關閉閥門。
(4)卸下氣源。關緊儲存裝置容器閥上的壓力開關及氣源的開關閥門,卸下連接管。
(5)裝上壓力表。裝上并順時針旋緊壓力表,再逆時針旋轉壓力表開關的六角螺栓,至壓力表指針動作即可。壓力表指針應處于表盤綠區的一半以上。
7.2.5 滅火劑充裝
滅火劑的充裝需專用設備及特殊工藝,請致電本公司咨詢。
8. 常見問題及解決方法
8.1 儲存裝置壓力表無壓力顯示?
8.1.1 檢查儲存裝置的壓力表開關是否已打開。
8.1.2 若壓力表開關已打開但壓力表還是無壓力顯示,可能是壓力表已損壞。更換壓力表的方法:關緊壓力表開關,卸下壓力表,換上同型號壓力表,打開壓力表開關。
8.1.3 若換上完好的壓力表后打開壓力表開關仍無壓力顯示,可能是增壓氣已泄漏,請盡快補壓,補壓方法參見7.2.2說明或致電我公司咨詢。
8.2 系統投入使用時是否要把電磁驅動裝置上的安全銷卸下、保險銷拉出?
電磁閥上裝有的安全銷是為防止運輸、安裝、調試過程中因碰撞、震動等使閘刀誤動作而設。系統投入使用前,需抽出安全銷,否則電磁閥不能打開。
安全卡簧是用于鎖定手動壓把的,僅在機械手動啟動容器閥時必須先拉出安全卡簧才能壓下手動壓把,而手動壓把并不影響電磁閥的電氣啟動。
8.3 電磁閥和壓力信號器的接線極性?
電磁閥和壓力信號器的兩條引線不分極性。
產品推薦

